SpringSecurity入门

Lu Lv3

快速入门

简单案例

引入maven依赖:

1
2
3
4
<dependency>
<groupId>org.springframework.boot</groupId>
<artifactId>spring-boot-starter-security</artifactId>
</dependency>

测试:

访问任何一个现成的接口,例如( http://localhost:8080/hello )这时会自动跳转到一个默认登陆页面

默认用户名是user,密码会输出在控制台。

输入用户名user(默认值)和密码后,会再次跳回到hello的输入页面。

在浏览器输入 http://localhost:8080/logout 退出登录。

自定义登录页

  1. 将现成的登录页面拷贝到项目中的 resource 目录下的 static 目录

image-20250402224654886

  1. 创建配置类SecurityConfig,配置登录页
1
2
3
4
5
6
7
8
9
10
11
12
13
14
15
16
17
18
19
20
21
22
@Configuration
public class SecurityConfig {

@Bean
public SecurityFilterChain securityFilterChain(HttpSecurity http) throws Exception {

http.formLogin() //自定义自己编写的登陆页面
.loginPage("/login.html") //登录页面设置
.loginProcessingUrl("/login") //登录访问路径
.permitAll()//登录页和登录访问路径无需登录也可以访问
.and()
.authorizeRequests()
.antMatchers("/css/**","/images/**").permitAll()
.anyRequest().authenticated()
.and()
.csrf().disable(); //关闭csrf防护
//.and()
//.rememberMe() // 启用记住我功能
return http.build();
}

}
  1. 再次运行项目,我们就会看到自己编写的登录页面

获取当前用户

修改 HelloController 的hello方法

1
2
3
4
5
6
7
8
9
10
11
12
@RequestMapping("/hello")
public String hello(){
//认证成功,得到认证成功之后用户信息
Authentication authentication = SecurityContextHolder.getContext().getAuthentication();
// 获取用户名
String userName = authentication.getName();
// 获取用户的角色资源
Collection<GrantedAuthority> authorities = (Collection<GrantedAuthority>) authentication.getAuthorities();
// 获取用户实例 (可以获取用户的全部信息), 强转成自己项目中实现 UserDetails 接口的类型, 或者使用官方的 User
UserAuth userAuth = (UserAuth) SecurityContextHolder.getContext().getAuthentication().getPrincipal();
return "hello "+userName;
}

运行后效果如下:

image-20250402225454144

SpringSecurity基本原理

Spring-Security其内部基础的处理方式就是通过过滤器来实现的,来我们看下刚才的例子用到的一些过滤器,如图所示:

image-20250402225602557

这几个过滤器都是干啥的呢?

  • UsernamePasswordAuthenticationFilter:负责处理我们在登陆页面填写了用户名密码后的登陆请求。入门案例的认证工作主要有它负责。
  • ExceptionTranslationFilter:处理过滤器链中抛出的任何AccessDeniedException和AuthenticationException。
  • FilterSecurityInterceptor:负责权限校验的过滤器。

更多的过滤器及其功能

image-20250402225744122

认证

基于内存模型实现认证

  1. 修改配置类 SecurityConfig,添加两个bean的配置
1
2
3
4
5
6
7
8
9
10
11
12
13
14
15
16
17
18
19
20
21
22
@Bean
public PasswordEncoder passwordEncoder() {
// 使用 BCrypt 进行密码加密处理
return new BCryptPasswordEncoder();
// 明文密码的配置方式
// return NoOpPasswordEncoder.getInstance();
}

@Bean
public UserDetailsService users() {
UserDetails user = User.builder()
.username("user")
.password("$2a$10$PxbYDOXTGAxhjZKgv6By4uG/1hVUJbIJUuVm1S.RTAGIn1C72h6jO") // 密码为 123456
.roles("USER")
.build();
UserDetails admin = User.builder()
.username("admin")
.password("$2a$10$908P2PWTjrTDL1RRNK61KuANJvGr6PBEa9hJJ572r0pTsQsKUfCIO") // 密码为 123123
.roles("USER", "ADMIN")
.build();
return new InMemoryUserDetailsManager(user, admin);
}

Spring Security 提供了一个 UserDetails 的实现类 User,用于用户信息的实例表示。另外,User 提供 Builder 模式的对象构建方式。

  1. 再次测试,输入用户名 user ,密码 123456

BCrypt密码加密

明文密码肯定不安全,所以我们需要实现一个更安全的加密方式BCrypt。

BCrypt就是一款加密工具,可以比较方便地实现数据的加密工作。也可以简单理解为它内部自己实现了随机加盐处理。例如,使用MD5加密,每次加密后的密文其实都是一样的,这样就方便了MD5通过大数据的方式进行破解。
BCrypt生成的密文长度是60,而MD5的长度是32。

我们现在随便找个类,写个main方法测试一下

1
2
3
4
public static void main(String[] args) {
String password = BCrypt.hashpw("000000", BCrypt.gensalt()); // 第二个参数起加盐作用
System.out.println(password);
}

输出结果如下:

1
$2a$10$Tkv2PEx2RAx0dWqnpajlG.gJSdypYGCUS1feqStdrXTLhD2iXw8E.

BCrypt提供了一个方法,用于验证密码是否正确:

1
boolean checkpw = BCrypt.checkpw("000000", "$2a$10$Tkv2PEx2RAx0dWqnpajlG.gJSdypYGCUS1feqStdrXTLhD2iXw8E.");

基于MySQL实现认证

在Spring Security框架中提供了一个UserDetailsService 接口,它的主要作用是提供用户详细信息。具体来说,当用户尝试进行身份验证时,UserDetailsService 会被调用,以获取与用户相关的详细信息。这些详细信息包括用户的用户名、密码、角色等

我们可以简单改造之前的代码,来快速熟悉一下UserDetailsService

执行流程如下:

image-20250402230839455

新创建一个UserDetailsServiceImpl,让它实现UserDetailsService ,代码如下

1
2
3
4
5
6
7
8
9
10
11
12
13
14
15
16
17
18
19
20
21
22
23
24
@Component
public class UserDetailsServiceImpl implements UserDetailsService {


@Override
public UserDetails loadUserByUsername(String username) throws UsernameNotFoundException {

if(username.equals("user")){
UserDetails user = User.builder()
.username("user")
.password("$2a$10$PxbYDOXTGAxhjZKgv6By4uG/1hVUJbIJUuVm1S.RTAGIn1C72h6jO") // 密码为 123456
.roles("USER")
.build();
}
if(username.equals("admin")){
UserDetails admin = User.builder()
.username("admin")
.password("$2a$10$908P2PWTjrTDL1RRNK61KuANJvGr6PBEa9hJJ572r0pTsQsKUfCIO") // 密码为 123123
.roles("USER", "ADMIN")
.build();
}
return null;
}
}
  • 当前对象需要让spring容器管理,所以在类上添加注解@Component
  • 注意一下loadUserByUsername方法的返回值,叫做UserDetails,这也是框架给提供了保存用户的类,并且也是一个接口,如果我们有自定义的用户信息存储(直接把用户角色存储到数据库,别名等),可以实现这个接口,我们后边会详细讲解

既然以上能使用这个类来查询用户信息,那么我们之前在SecurityConfig中定义的用户信息,可以注释掉了,如下:

1
2
3
4
5
6
7
8
9
10
11
12
13
14
15
/*
@Bean
public UserDetailsService users() {
UserDetails user = User.builder()
.username("user")
.password("$2a$10$PxbYDOXTGAxhjZKgv6By4uG/1hVUJbIJUuVm1S.RTAGIn1C72h6jO") // 密码为 123456
.roles("USER")
.build();
UserDetails admin = User.builder()
.username("admin")
.password("$2a$10$908P2PWTjrTDL1RRNK61KuANJvGr6PBEa9hJJ572r0pTsQsKUfCIO") // 密码为 123123
.roles("USER", "ADMIN")
.build();
return new InMemoryUserDetailsManager(user, admin);
}*/

我们可以重启项目,然后进行测试,发现跟之前没什么区别,一样是实现了安全校验

当然我们最终不能把用户静态的定义在代码中的,我们需要到数据库去查询用户,我们可以直接使用我们项目中的用户表,实现的步骤如下:

  • 导入相关依赖(数据库、mybaitsplus、lombok等)
  • 添加配置:连接数据库、mybatisplus配置等(application.yml)
  • 生成实体类和mapper
  • 改造UserDetailsServiceImpl(用户从数据库中获取)
  1. 引入依赖
1
2
3
4
5
6
7
8
9
10
11
12
13
14
15
16
<dependency>
<groupId>com.alibaba</groupId>
<artifactId>druid-spring-boot-starter</artifactId>
<version>1.2.1</version>
</dependency>
<dependency>
<groupId>com.baomidou</groupId>
<artifactId>mybatis-plus-boot-starter</artifactId>
<version>3.5.3.1</version>
</dependency>
<!--MySQL支持-->
<dependency>
<groupId>mysql</groupId>
<artifactId>mysql-connector-java</artifactId>
<version>8.0.19</version>
</dependency>
  1. 添加相关配置
1
2
3
4
5
6
7
8
9
10
11
12
13
14
15
16
17
18
19
20
21
22
23
spring:
application:
name: spring-security-demo
datasource:
druid:
driver-class-name: com.mysql.cj.jdbc.Driver # MySQL 8.x 之后的驱动类名(修正错误)
url: jdbc:mysql://192.168.200.146:3306/security_db?useUnicode=true&characterEncoding=utf8&serverTimezone=Asia/Shanghai
username: root
password: heima123

# MyBatis-Plus 配置
mybatis-plus:
mapper-locations: classpath*:mapper/**/*.xml # 建议改为更规范的路径
type-aliases-package: ink.lusy.project.entity
global-config:
db-config:
id-type: auto # ID 主键策略
configuration:
log-impl: org.apache.ibatis.logging.stdout.StdOutImpl
map-underscore-to-camel-case: true # 开启驼峰映射
cache-enabled: false # 关闭二级缓存(MyBatis-Plus 推荐)


  1. 实体类
1
2
3
4
5
6
7
8
9
10
11
12
13
14
15
16
17
18
19
20
21
22
23
24
25
26
27
/**
* 用户表实体类
*
* @author lusy
* @since 2025-04-02
*/
@Data
@TableName(value = "sys_user", autoResultMap = true) // 绑定数据库表 sys_user
public class User {

@TableId(type = IdType.AUTO) // 主键自增
private Long id;

private String username; // 用户名
private String password; // 密码
private String userType; // 用户类型(0:系统用户,1:客户)
private String avatar; // 头像地址
private String nickName; // 用户昵称
private String email; // 邮箱
private String realName; // 真实姓名
private String mobile; // 手机号码
private String sex; // 性别(0:男 1:女 2:未知)
@TableField(typeHandler = JacksonTypeHandler.class) // JSON 处理角色列表
private List<String> roles;

}

对应的 SQL 建表语句如下:

1
2
3
4
5
6
7
8
9
10
11
12
13
CREATE TABLE sys_user (
id BIGINT AUTO_INCREMENT PRIMARY KEY COMMENT '用户ID',
username VARCHAR(30) NOT NULL COMMENT '用户名',
password VARCHAR(100) NOT NULL COMMENT '密码',
user_type VARCHAR(2) DEFAULT '00' COMMENT '用户类型(0:系统用户,1:客户)',
avatar VARCHAR(255) DEFAULT '' COMMENT '头像地址',
nick_name VARCHAR(30) COMMENT '用户昵称',
email VARCHAR(50) UNIQUE COMMENT '邮箱',
real_name VARCHAR(30) UNIQUE COMMENT '真实姓名',
mobile VARCHAR(11) UNIQUE COMMENT '手机号码',
sex CHAR(1) DEFAULT '2' COMMENT '性别(0:男 1:女 2:未知)',
roles JSON COMMENT '用户角色列表'
) COMMENT = '用户表';
  1. 改造 UserDetailsServiceImpl
1
2
3
4
5
6
7
8
9
10
11
12
13
14
15
16
17
18
19
20
21
22
23
24
25
26
27
28
29
30
31
32
33
34
35
36
37
38
39
@Component
@RequiredArgsConstructor
public class UserDetailServiceImpl implements UserDetailsService {

private final IUserService userService;

@Override
public UserDetails loadUserByUsername(String username) throws UsernameNotFoundException {

// 判断 username 是否为空
if (username == null) {
throw new UsernameNotFoundException("用户名不能为空");
}
// 获取用户
User user = userService.lambdaQuery()
.eq(User::getUsername, username)
.one();

// 判断用户是否为 null
if (ObjectUtils.isEmpty(user)) {
throw new RuntimeException("用户不存在或已被禁用");
}
// 获取用户角色
List<String> roles = user.getRoles();
List<GrantedAuthority> list = new ArrayList<>();
if (CollectionUtils.isNotEmpty(roles)){
for (String role : roles) {
SimpleGrantedAuthority roleName = new SimpleGrantedAuthority(role);
list.add(roleName);
}
}

// 封装返回值
return new org.springframework.security.core.userdetails.User(
user.getUsername(),
user.getPassword(),
list);
}
}

上述代码中,返回的UserDetails或者是User都是框架提供的类,我们在项目开发的过程中,很多需求都是我们自定义的属性(新增一个别名属性),我们需要扩展该怎么办?

其实,我们可以自定义一个类,来实现UserDetails,在自己定义的类中,就可以扩展自己想要的内容,如下代码:

1
2
3
4
5
6
7
8
9
10
11
12
13
14
15
16
17
18
19
20
21
22
23
24
25
26
27
28
29
30
31
32
33
34
35
36
37
38
39
40
41
42
43
44
@Data
@Builder
public class UserAuth implements UserDetails {

private String username; //固定不可更改
private String password;//固定不可更改
private String nickName; //扩展属性 昵称
private List<String> roles; //角色列表

@Override
public Collection<? extends GrantedAuthority> getAuthorities() {
if(roles==null) return null;
//把角色类型转换并放入对应的集合
return roles.stream()
.map(role -> new SimpleGrantedAuthority("ROLE_"+role))
.collect(Collectors.toList());
}
/*
后面4个方法我们通过别的方式实现相同功能的话, 可以直接给 true
*/
@Override
public boolean isAccountNonExpired() {
// 检查账户是否未过期
return true;
}

@Override
public boolean isAccountNonLocked() {
// 检查账户是否未被锁定
return true;
}

@Override
public boolean isCredentialsNonExpired() {
// 检查账户的凭证(如密码)是否未过期
return true;
}

@Override
public boolean isEnabled() {
// 检查账户是否已启用
return true;
}
}

然后,我们可以继续改造UserDetailsServiceImpl中检验用户的逻辑,代码如下:

1
2
3
4
5
6
7
8
9
10
11
12
13
14
15
16
17
18
19
20
21
22
23
24
25
26
27
28
29
30
31
32
@Component
@RequiredArgsConstructor
public class UserDetailServiceImpl implements UserDetailsService {

private final IUserService userService;

@Override
public UserDetails loadUserByUsername(String username) throws UsernameNotFoundException {

// 判断 username 是否为空
if (username == null) {
throw new UsernameNotFoundException("用户名不能为空");
}
// 获取用户
User user = userService.lambdaQuery()
.eq(User::getUsername, username)
.one();

// 判断用户是否为 null
if (ObjectUtils.isEmpty(user)) {
throw new RuntimeException("用户不存在或已被禁用");
}

// 封装返回值
return UserAuth.builder()
.username(user.getUsername())
.password(user.getPassword())
.roles(user.getRoles())
.nickName(user.getNickName())
.build();
}
}

修改HelloController,使用getPrincipal()方法读取认证主体对象

1
2
3
4
5
6
7
8
9
10
11
12
13
14
15
16
17
/**
* @ClassName
* @Description
*/
@RestController
public class HelloController {

@RequestMapping("/hello")
public String hello(){
//获取当前登录用户名称
String name = SecurityContextHolder.getContext().getAuthentication().getName();
UserAuth userAuth = (UserAuth)SecurityContextHolder.getContext().getAuthentication().getPrincipal();//取出认证主体对象

return "hello :"+name+" 昵称:"+userAuth.getNickName();
}

}

授权

​ 授权的方式包括 web授权和方法授权,web授权是通过 url 拦截进行授权,方法授权是通过方法拦截进行授权。如果同时使用 web 授权和方法授权,则先执行web授权,再执行方法授权,最后决策都通过,则允许访问资源,否则将禁止访问。接下来,我们就主要学习web授权,方法授权是通过注解进行授权的,粒度较小,耦合度太高

WEB授权-简单例子

  1. 修改HelloController,增加两个方法 (根据hello方法复制后修改即可),主要是为了方便后边进行测试
1
2
3
4
5
6
7
8
9
10
11
12
13
14
@RequestMapping("/hello/user")
public String helloUser(){
Authentication authentication = SecurityContextHolder.getContext().getAuthentication();
String name = authentication.getName();
return "hello-user "+name;
}


@RequestMapping("/hello/admin")
public String helloAdmin(){
Authentication authentication = SecurityContextHolder.getContext().getAuthentication();
String name = authentication.getName();
return "hello-admin "+name;
}
  1. 修改 SecurityConfig 的securityFilterChain方法 ,添加对以上两个地址的角色控制
1
2
3
4
5
6
7
8
9
10
11
12
13
14
15
16
17
18
@Bean
public SecurityFilterChain securityFilterChain(HttpSecurity http) throws Exception {

http.formLogin() //自定义自己编写的登陆页面
.loginPage("/login.html") //登录页面设置
.loginProcessingUrl("/login") //登录访问路径
.permitAll()//登录页和登录访问路径无需登录也可以访问
.and()
.authorizeRequests()
.antMatchers("/css/**","/images/**").permitAll()
// 这里不需要加 ROLE_ 前缀, 因为框架会默认帮我们加上, 但在getAuthorities()方法里必须手动拼接
.antMatchers("/hello/user").hasRole("USER")
.antMatchers("/hello/admin").hasAnyRole("ADMIN")
.anyRequest().authenticated()
.and()
.csrf().disable(); //关闭csrf防护
return http.build();
}
  1. 分别以user 和admin用户登录,进行测试

如果需要判断的 URI 数量较多,可以使用配置文件或者和对应用户一起存储在数据库的方法,在启动是加载配置来解决,这里就不展开细说了。

控制操作方法

上文只是将请求接口路径与配置的规则进行匹配,那匹配成功之后应该进行什么操作呢?Spring Security 内置了一些控制操作。

  • permitAll() 方法,所有用户可访问。
  • denyAll() 方法,所有用户不可访问。
  • authenticated() 方法,登录用户可访问。
  • anonymous() 方法,匿名用户可访问。
  • rememberMe() 方法,通过 remember me 登录的用户可访问。
  • fullyAuthenticated() 方法,非 remember me 登录的用户可访问。
  • hasIpAddress(String ipaddressExpression) 方法,来自指定 IP 表达式的用户可访问。
  • hasRole(String role) 方法, 拥有指定角色的用户可访问,传入的角色将被自动增加 “ROLE_” 前缀。
  • hasAnyRole(String… roles) 方法,拥有指定任意角色的用户可访问。传入的角色将被自动增加 “ROLE_” 前缀。
  • hasAuthority(String authority) 方法,拥有指定权限( authority )的用户可访问。ROLE_ 前缀不会自动添加
  • hasAnyAuthority(String… authorities) 方法,拥有指定任意权限( authority )的用户可访问。ROLE_ 前缀不会自动添加
1
2
3
4
5
6
7
8
// 如果用户具备 admin 权限,就允许访问。
.antMatchers("/hello/admin").hasAuthority("ROLE_admin")
// 如果用户具备给定权限中某一个,就允许访问。
.antMatchers("/admin/user").hasAnyAuthority("ROLE_admin","ROLE_user")
// 如果用户具备 user 权限,就允许访问。注意不需要手动写 ROLE_ 前缀,写了会报错
.antMatchers("/security/**").hasRole("user")
//如果请求是指定的 IP 就允许访问。
.antMatchers("/admin/demo").hasIpAddress("192.168.200.129")

SpringSecurity整合JWT

前后端分离的权限方案

我们前几个小节,实现的是非前后端分离情况下的认证与授权的处理,目前大部分项目,都是使用前后端分离的模式。那么前后端分离的情况下,我们如何使用SpringSecurity来解决权限问题呢?最常见的方案就是SpringSecurity+JWT

整体实现思路:

image-20250402234519685

实现登录

  1. 引入依赖
1
2
3
4
5
6
7
8
9
10
11
12
13
14
15
16
17
18
19
20
21
<!--JWT-->
<dependency>
<groupId>com.auth0</groupId>
<artifactId>java-jwt</artifactId>
<version>3.8.1</version>
</dependency>
<dependency>
<groupId>io.jsonwebtoken</groupId>
<artifactId>jjwt</artifactId>
<version>0.9.1</version>
</dependency>
<!--工具包-->
<dependency>
<groupId>cn.hutool</groupId>
<artifactId>hutool-all</artifactId>
<version>5.8.0.M3</version>
</dependency>
<dependency>
<groupId>javax.xml.bind</groupId>
<artifactId>jaxb-api</artifactId>
</dependency>
  1. 创建 JwtUtil 工具类 ,用于生成和验证 JWT令牌
1
2
3
4
5
6
7
8
9
10
11
12
13
14
15
16
17
18
19
20
21
22
23
24
25
26
27
28
29
30
31
32
33
34
35
36
37
38
39
40
41
42
43
44
45
46
47
48
49
public class JwtUtil {
/**
* 生成jwt
* 使用Hs256算法, 私匙使用固定秘钥
*
* @param secretKey jwt秘钥
* @param dateOffset jwt过期时间(小时)
* @param claims 设置的信息
* @return
*/
public static String createJWT(String secretKey , int dateOffset, Map<String, Object> claims) {
// 指定签名的时候使用的签名算法,也就是header那部分
SignatureAlgorithm signatureAlgorithm = SignatureAlgorithm.HS256;

// 设置jwt的body
JwtBuilder builder = Jwts.builder()
// 如果有私有声明,一定要先设置这个自己创建的私有的声明,这个是给builder的claim赋值,一旦写在标准的声明赋值之后,就是覆盖了那些标准的声明的
.setClaims(claims)
// 设置签名使用的签名算法和签名使用的秘钥
.signWith(signatureAlgorithm, secretKey.getBytes(StandardCharsets.UTF_8))
// 设置过期时间
.setExpiration(DateUtil.offset(new Date(), DateField.HOUR_OF_DAY, dateOffset));

return builder.compact();
}

/**
* Token解密
*
* @param secretKey jwt秘钥 此秘钥一定要保留好在服务端, 不能暴露出去, 否则sign就可以被伪造, 如果对接多个客户端建议改造成多个
* @param token 加密后的token
* @return
*/
public static Claims parseJWT(String secretKey, String token) {
try {
// 得到DefaultJwtParser
Claims claims = Jwts.parser()
// 设置签名的秘钥
.setSigningKey(secretKey.getBytes(StandardCharsets.UTF_8))
// 设置需要解析的jwt
.parseClaimsJws(token).getBody();
return claims;
} catch (Exception e) {
//throw new AccessDeniedException("没有权限,请登录");
throw new RuntimeException("没有权限,请登录");
}
}

}
  1. 创建LoginController
1
2
3
4
5
6
7
8
9
10
11
12
13
14
15
16
17
18
19
20
21
22
23
24
25
26
27
28
@RequestMapping("/security")
@RestController
@RequiredArgsConstructor
public class LoginController {

private final AuthenticationManager authenticationManager;

@PostMapping("/login")
public String login(@RequestBody LoginDto loginDto) {

UsernamePasswordAuthenticationToken authenticationToken =
new UsernamePasswordAuthenticationToken(loginDto.getUsername(), loginDto.getPassword());

// 此方法会调用前面写的 UserDetailServiceImpl, 将我们的 UserAuth 进行封装返回
Authentication authenticate = authenticationManager.authenticate(authenticationToken);

if (authenticate.isAuthenticated()) {
// 认证通过, 拿到的实例其实就是我们写的 UserAuth
Object principal = authenticate.getPrincipal();
Map<String, Object> map = new HashMap<>();
map.put("user", principal);
String token = JwtUtil.createJWT("lusy", 360000, map);
return token;
}else {
return "";
}
}
}
  1. 修改SecurityConfig
1
2
3
4
5
6
7
8
9
10
11
12
13
14
15
16
17
18
19
20
21
22
23
24
25
26
27
28
@Configuration
public class SecurityConfig {

@Autowired
private TokenAuthorizationManager tokenAuthorizationManager;

@Bean
public SecurityFilterChain securityFilterChain(HttpSecurity http) throws Exception {
http
.authorizeHttpRequests().antMatchers("/security/login").permitAll()
.and()
.csrf().disable();
return http.build();
}

@Bean
public AuthenticationManager authenticationManager(AuthenticationConfiguration auth) throws Exception {
return auth.getAuthenticationManager();
}


@Bean
public PasswordEncoder passwordEncoder() {
return new BCryptPasswordEncoder();
}

}

  1. 使用ApiFox测试

image-20250402235414691

自定义授权管理器

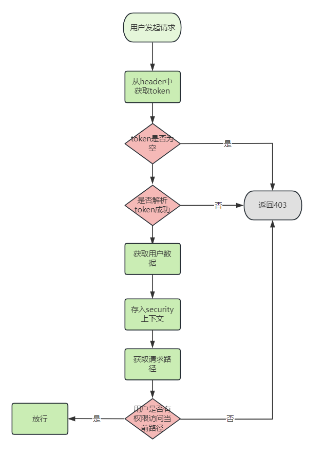
  1. 执行流程

当用户登录以后,携带了token访问后端,那么此时Spring Security框架就要对当前请求进行验证,验证包含了两部分,第一验证携带的token是否合法,第二验证当前用户是否拥有当前访问资源的权限

image-20250402235450310

  1. 自定义授权管理器TokenAuthorizationManager
1
2
3
4
5
6
7
8
9
10
11
12
13
14
15
16
17
18
19
20
21
22
23
24
25
26
27
28
29
30
31
32
33
34
35
36
37
38
39
40
41
@Component
public class TokenAuthorizationManager implements AuthorizationManager<RequestAuthorizationContext> {
@Override
public AuthorizationDecision check(Supplier<Authentication> authentication, RequestAuthorizationContext requestAuthorizationContext) {

// 获取 请求头中的 token
HttpServletRequest request = requestAuthorizationContext.getRequest();
String token = request.getHeader("token");
if (StrUtil.isBlank(token)) {
// 没有 token
return new AuthorizationDecision(false);
}

// 解析 token
Claims claims = JwtUtil.parseJWT("lusy", token);
if (CollUtil.isEmpty(claims)) {
// token 失效
return new AuthorizationDecision(false);
}
// 获取 userAuth
UserAuth userAuth = MapUtil.get(claims, "user", UserAuth.class);
// 存入 security 的上下文
UsernamePasswordAuthenticationToken auth =
new UsernamePasswordAuthenticationToken(userAuth, userAuth.getPassword(), userAuth.getAuthorities());
SecurityContextHolder.getContext().setAuthentication(auth);
//判断地址与对象中的角色是否匹配

if (userAuth.getRoles().contains("ADMIN")) {
if ("/hello/admin".equals(request.getRequestURI())){
return new AuthorizationDecision(true);
}
}
if (userAuth.getRoles().contains("USER")){
if ("/hello/user".equals(request.getRequestURI())){
return new AuthorizationDecision(true);
}

}
return new AuthorizationDecision(false);
}
}

这里的 URI 目前是写死的,如果需要匹配多个可以使用配置文件或和用户一起写入数据库,验证时使用 List<String>contains(Object o) 方法就可以轻松实现

  1. 修改SecurityConfig,注册授权管理器

    并同时关闭session和缓存,前后端分离项目不需要使用session和缓存

1
2
3
4
5
6
7
8
9
10
11
12
13
14
15
16
17
18
19
20
21
22
23
24
25
26
27
28
29
30
31
32
33
34
35
@Configuration
public class SecurityConfig {

@Autowired
private TokenAuthorizationManager tokenAuthorizationManager;

@Bean
public SecurityFilterChain securityFilterChain(HttpSecurity http) throws Exception {
http
.authorizeHttpRequests().antMatchers("/security/login").permitAll()// 放行登录接口
.anyRequest().access(tokenAuthorizationManager) // 注册认证管理器
.and()
.sessionManagement()
.sessionCreationPolicy(SessionCreationPolicy.STATELESS) //关闭session
.and()
.headers()
.cacheControl().disable() //关闭缓存
.and()
.csrf().disable();
return http.build();
}

@Bean
public AuthenticationManager authenticationManager(AuthenticationConfiguration auth) throws Exception {
return auth.getAuthenticationManager();
}


@Bean
public PasswordEncoder passwordEncoder() {
return new BCryptPasswordEncoder();
}

}

测试一:

登录账号:user@qq.com 拥有角色:USER

可以访问:/hello/user

其他请求返回403

测试二:

登录账号:admin@qq.com 拥有角色:USER、ADMIN

可以访问:/hello/user、/hello/user

方法注解级别开启

  1. 启用权限注解:在启动类上
1
@EnableMethodSecurity // 开启权限注解
  1. 具体使用
1
2
3
4
5
6
7
8
9
10
11
@PreAuthorize("hasRole('ADMIN')")
@RequestMapping("/delete")
public String delete(){
return "delete";
}

@PreAuthorize("hasAuthority('ADMIN')")
@RequestMapping("/put")
public String put(){
return "delete";
}
注解名称含义与使用场景示例启用方式
@PreAuthorize方法执行前进行权限校验,可使用 SpEL 表达式@PreAuthorize("hasRole('ADMIN')")prePostEnabled = true(默认开启)
@PostAuthorize方法执行后进行权限校验,常用于校验返回对象是否允许访问@PostAuthorize("returnObject.owner == authentication.name")同上
@Secured指定用户角色,只有拥有某些角色的用户才能执行该方法@Secured("ROLE_ADMIN")securedEnabled = true(默认开启)
@RolesAllowed@Secured 类似,基于 JSR-250 标准注解(需要依赖支持)@RolesAllowed("ROLE_USER")jsr250Enabled = true(默认开启)
@PermitAll允许所有人访问,不做权限校验(JSR-250 标准)@PermitAll同上
@DenyAll拒绝所有人访问@DenyAll同上

附单词表:

单词音标解释
Securitysəˈkjʊrəti安全
Authenticationɔːˌθentɪˈkeɪʃən身份认证,衍生词:Authenticated(被认证过的)
Authorizationˌɔːθəraɪˈzeɪʃən访问授权,衍生词:Authorize、Authority
Permitˈpɜːmɪt许可证
Matchersˈmætʃərz匹配器
Grantedɡræntɪd授予特定的权限
Principalˈprɪnsəpl被认证和授权访问资源或系统的实体或用户
  • Title: SpringSecurity入门
  • Author: Lu
  • Created at : 2025-04-02 15:08:55
  • Updated at : 2025-06-02 16:38:57
  • Link: https://lusy.ink/2025/04/02/SpringSecurity入门/
  • License: This work is licensed under CC BY-NC-SA 4.0.
Comments